○東近江市財務規則

平成17年2月11日

規則第53号

目次

第1章 総則(第1条―第7条)

第2章 予算

第1節 予算の編成(第8条―第13条)

第2節 予算の執行(第14条―第29条)

第3章 収入支出

第1節 収入(第30条―第52条)

第2節 支出(第53条―第78条)

第3節 指定金融機関等(第79条―第92条)

第4節 決算(第93条・第94条)

第4章 物品(第95条―第114条)

第5章 計算証明及び証拠書類(第115条―第121条)

第6章 帳簿(第122条―第126条)

第7章 契約

第1節 通則(第127条―第144条)

第2節 一般競争入札(第145条―第153条)

第3節 指名競争入札(第154条・第155条)

第4節 随意契約(第156条・第157条)

第8章 現金及び有価証券(第158条―第164条)

第9章 検査(第165条―第172条)

第10章 職員の賠償責任(第173条―第175条)

第11章 雑則(第176条―第183条)

附則

第1章 総則

(趣旨)

第1条 東近江市の財務に関する取扱いについては、法令その他に特別の定めがあるもののほか、この規則の定めるところによる。

(定義)

第2条 この規則において、次の各号に掲げる用語の意義は、当該各号に定めるところによる。

(1) 法 地方自治法(昭和22年法律第67号)をいう。

(2) 施行令 地方自治法施行令(昭和22年政令第16号)をいう。

(3) 施行規則 地方自治法施行規則(昭和22年内務省令第29号)をいう。

(4) 主管部長 部長及び福祉事務所長をいう。

(5) 主管課長 課長(市場長、館長及び保育園長を含む。以下同じ。)をいう。

(6) 事務局長 教育部長、議会事務局長、選挙管理委員会事務局長、監査委員事務局長、公平委員会の上席の事務職員及び農業委員会事務局長をいう。

(7) 収入調定権者 市長又はその委任を受けて収入調定をし、及び納入通知をする者をいう。

(8) 支出命令権者 市長又はその委任を受けて支出負担行為をし、及び支出を命令する者をいう。

(9) 契約担当者 市長又はその委任を受けて契約を締結する者をいう。

(10) 物品出納命令者 市長又はその委任を受けて物品の出納を命令する者をいう。

(11) 会計管理者等 会計管理者又は市長が命じた出納員若しくは法第171条第4項の規定により出納員の委任を受けた会計職員をいう。

(12) 指定金融機関等 指定金融機関、指定代理金融機関及び収納代理金融機関をいう。

(出納員その他の会計職員の設置)

第3条 市長は、法第171条第1項の規定に基づき会計管理者の事務を補助させるため、出納員、現金取扱員及び物品取扱員を置く。

2 現金取扱員は現金の出納保管に関する事務を、物品取扱員は物品の出納保管に関する事務を取り扱う。

第4条 削除

(委任)

第5条 市長は、法第171条第4項の規定により、会計管理者の権限に属する事務のうち、次の各号に掲げる事務をそれぞれ当該各号に掲げる出納員に委任させるものとする。

(1) 物品の出納及び保管(次号に掲げるものを除く。)、返納される物品の出納及び保管(次号に掲げるものを除く。)並びに不用物品の決定及び売払(次号に掲げるものを除く。) 総務部長

(2) 東近江市立小・中学校条例(平成17年東近江市条例第99号)に規定する市立学校で使用する物品の保管、返納される物品の出納及び保管並びに不用の決定及び売払 教育部長

第6条 市長は、法第171条第4項の規定により、会計管理者をして、別表第1及び別表第2に定めるところにより、その事務の一部をそれぞれ出納員及び物品取扱員に委任させるものとする。

2 市長は、前項の規定により委任を受けた出納員をして、別表第1に定めるところにより、その事務の一部をそれぞれ現金取扱員に委任させるものとする。

3 出納員は、現金取扱員に指名した職員を会計管理者に報告するものとする。

(総務部長等への合議)

第7条 次に掲げる事項については、財務担当部課に合議しなければならない。

(1) 総務部長合議事項

 将来予算措置を要することとなる計画に関すること。

 予算措置を伴うこととなる規則、要綱等を定めること。

 予算の目的、内容及び金額の変更に係る支出並びに収入の更正に関すること。

 不納欠損処分に関すること。

 1件500万円を超える請負契約及び賃貸借契約又は使用貸借契約の締結、変更及び解除に関すること。

 1件500万円を超える補助金、繰出金、寄附金及び委託料の支出負担行為に関すること。ただし、第53条第3項第9号及び第11号に規定する経費にあっては1500万円を超えるものに限る。

 1件500万円を超える工事、補償、補填、賠償及び公有財産に関すること。

 1件1,500万円を超える収入調定に関すること。

 1件100万円を超える給与及び共済費に係る項間流用に関すること。

 からまでに定めるもののほか、市長が特に必要と認めて指定する事項

(2) 総務部次長合議事項

 1件200万円を超え500万円以下の請負契約及び賃貸借契約又は使用貸借契約の締結、変更及び解除に関すること。

 1件200万円を超え500万円以下の補助金、繰出金、寄附金及び委託料の支出負担行為に関すること。ただし、第53条第3項第9号及び第11号に規定する経費にあっては500万円を超え1500万円以下のものに限る。

 1件200万円を超え500万円以下の工事、補償、補填、賠償及び公有財産に関すること。

 1件500万円を超え1,500万円以下の収入調定に関すること。

 1件50万円を超え100万円以下の給与及び共済費に係る項間流用に関すること。

(3) 財政課長合議事項

 1件200万円以下の工事及び工事請負契約の締結、変更及び解除に関すること。

 1件30万円以上200万円以下の補助金並びに1件200万円以下の繰出金、寄附金及び委託料の支出負担行為に関すること。ただし、第53条第3項第9号及び第11号に規定する経費にあっては500万円以下のものに限る。

 1件200万円以下の補償、補填及び賠償に関すること。

 1件500万円以下の収入調定に関すること。

 1件50万円以下の給与及び共済費に係る項間流用に関すること。

(4) 管財課長合議事項

 1件200万円以下の公有財産に関すること。

(5) 契約検査課長合議事項

 1件200万円以下の請負契約及び賃貸借契約又は使用貸借契約の締結、変更及び解除に関すること。ただし、例文を登録したもの及び第127条に定める様式第75号の契約書を使用する場合を除く。

 1件200万円以下の工事及び業務委託に関すること。

第2章 予算

第1節 予算の編成

(予算編成の通知)

第8条 市長は、毎年11月15日までに翌年度予算の編成に必要な予算編成方針その他予算編成の基礎となる事項を決定し、主管部長、主管課長及び事務局長に通知するものとする。

(予算要求の手続)

第9条 主管部長及び事務局長(以下「主管部長等」という。)は、前条の通知に基づきその所管に属する事務事業について、次に掲げる予算に関する見積書を調製し、総務部長に提出しなければならない。

(1) 歳入予算見積書 (様式第1号)、歳出予算見積書(様式第2号)

(2) 継続費見積書 (様式第3号)、継続費補正見積書(様式第4号)

(3) 繰越明許費見積書 (様式第5号)、繰越明許費補正見積書(様式第6号)

(4) 債務負担行為見積書 (様式第7号)、債務負担行為補正見積書(様式第8号)

(5) 給与費見積書

2 前項の予算に関する見積書において、歳入歳出予算の経費に係るものについては、款項及び目節の区分を明らかにし、かつ、積算の基礎となる必要の目の説明及び節の説明を加えなければならない。

3 前2項の規定は、主管部長等が予算の補正(毎年度以前の予算に定められた継続費又は債務負担行為を当該年度において補正する場合を含む。以下同じ。)を必要と認める場合に準用する。

4 第1項及び第2項の規定は、暫定予算を必要とする場合に準用する。

(歳入歳出予算の款項の区分)

第10条 歳入歳出予算の款項の区分は、毎年度歳入歳出予算の定めるところによる。

(歳入歳出予算に係る目節の区分)

第11条 歳入歳出予算に係る目及び歳入予算に係る節の区分は、毎年度作成する歳入歳出予算事項別明細書の定めるところによる。

2 歳出予算に係る節の区分は、施行規則別記に規定する歳出予算に係る節の区分のとおりとする。

3 その他歳入歳出予算に係る区分で必要な事項は、別に市長が定める。

(予算の査定)

第12条 総務部長は、第9条により提出された予算に関する見積書について、財務担当課で検討をさせ、主管部課の説明を聞き査定を行い、査定結果を市長に提出し、裁定を受けなければならない。

2 総務部長は、前項により市長の裁定を受けたときは、その結果を主管部長等に通知しなければならない。

(予算原案の調製)

第13条 総務部長は、前条第1項の裁定に基づいて、次に掲げる書類を作成し、市長に提出しなければならない。

(1) 予算書

(2) 施行令第144条第1項各号に掲げる書類

第2節 予算の執行

(予算成立の通知)

第14条 市長は、予算が成立したときは、直ちにその旨を主管部長等に通知するものとする。

(予算の把握)

第15条 総務部長は、常に予算現計を把握するため、予算現計簿を整備しなければならない。

(予算科目の新設)

第15条の2 主管課長等は、歳入歳出予算の科目(目、事業項目、節、細節及び細々節に限る。)を新たに設ける必要があるときは、財政課長に申し出なければならない。

2 財政課長は、前項の規定による申出により必要があると認めるときは、科目新設の手続を行うとともに、その内容を当該主管課長等及び会計管理者に通知しなければならない。

(歳出予算の配当)

第16条 総務部長は、市長の承認を受け、主管課長に歳出予算を配当しなければならない。

2 総務部長は、歳出予算の配当に当たっては、予算の配当額に調整を加えることができる。

3 総務部長は、歳出予算を配当したときは、予算配当書写しにより会計管理者に通知しなければならない。

4 歳出予算は、配当された金額を超えて支出負担行為をし、又は支出することができない。

(配当予算の差引き)

第17条 主管課長等は、予算の配当額、支出負担行為済額、支出済額及び残額を常に把握するようにしなければならない。

(歳出予算の流用)

第18条 主管課長は、配当を受けた歳出予算の項、目及び節を流用しようとするときは、予算流用書(様式第9号)を作成し、総務部長に提出しなければならない。

2 総務部長は、前項により予算流用書の提出があったときは、その内容を審査し、意見を付して市長の承認を受けなければならない。

3 総務部長は、前項により承認を受けたときは、当該主管課長を経て会計管理者に通知しなければならない。

(歳出予算の流用制限)

第19条 歳出予算の目相互間及び次に掲げる節については、特にやむを得ない場合のほか流用することができない。

交際費 繰出金 貸付金

投資及び出資金 扶助費 寄附金

2 前項に定めるもののほか、歳出予算を流用し、又は予備費を充用した経費を更に他の経費に流用することができない。

(予備費の充用)

第20条 主管課長は、予備費の充用を必要とするときは、予備費充用書(様式第10号)を作成し、総務部長に提出しなければならない。

2 総務部長は、前項の予備費充用書の提出があったときは、その内容について審査し、必要な調整を加え、意見を付して市長の承認を受けなければならない。

3 総務部長は、前項の規定により予備費の充用について承認を受けたときは、その旨を当該主管課長を経て会計管理者に通知しなければならない。

(弾力条項の適用)

第21条 主管部長は、法第218条第4項に基づいて弾力条項を適用する必要が生じたときは、弾力条項適用調書(様式第11号)を作成し、総務部長に提出しなければならない。

2 総務部長は、前項の弾力条項適用調書の提出があったときは、その内容について審査し、必要な調整を加え、意見を付して市長の承認を受けなければならない。

3 総務部長は、前項の規定による弾力条項の適用について承認を受けたときは、当該主管部長及び会計管理者に通知しなければならない。

(流用等による歳出予算の配当)

第22条 第18条に規定する歳出予算の流用、第20条に規定する予備費の充用又は前条に規定する弾力条項の適用について承認があったときは、当該流用、充用又は適用に係る経費について、歳出予算の配当があったものとみなす。

(繰越明許費の繰越手続)

第23条 主管部長は、繰越明許費について歳出予算の繰越しをしようとするときは、繰越明許費繰越内訳書(様式第12号)を作成し、1月末日までに総務部長に提出しなければならない。

2 第21条第2項及び第3項の規定は、前項の規定により、繰越明許費繰越内訳書の提出があった場合に準用する。

(事故繰越しの手続)

第24条 主管部長は、法第220条第3項ただし書の規定により歳出予算の繰越しを必要とするときは、事故繰越繰越計算書(様式第13号)を作成し、当該年度の3月20日までに総務部長に提出しなければならない。

2 第21条第2項及び第3項の規定は、前項の規定により事故繰越繰越計算書の提出があった場合に準用する。

(継続費繰越計算書)

第25条 主管課長は、令第145条第1項の規定により継続費の支出残額が翌年度に繰り越されたときは、継続費繰越計算書に継続費繰越説明書(様式第14号)を作成し、翌年度の5月20日までに総務部長に提出しなければならない。

2 総務部長は、前項の規定による継続費繰越計算書を整理し、市長の承認を受けたときは、会計管理者に通知しなければならない。

(継続費精算報告書)

第26条 主管課長は、継続費に係る継続年度が終了したときは、令第145条第2項に規定する継続費精算報告書を作成し、当該継続費の終了年度の翌年度8月31日までに総務部長に提出しなければならない。

2 前条第2項の規定は、前項の規定により継続費精算報告書の提出があった場合に準用する。

(繰越明許費繰越計算書)

第27条 主管課長は、令第146条第1項の規定により繰越明許費に係る歳出予算の経費が翌年度に繰り越されたときは、繰越明許費繰越計算書(様式第13号)及び繰越明許費繰越説明書(様式第15号)を作成し、3月20日までに総務部長に提出しなければならない。

2 第25条第2項の規定は、前項の規定により繰越明許費繰越計算書の提出があった場合に準用する。

(事故繰越計算書)

第28条 前条の規定は、法第220条第3項ただし書の規定により歳出予算の繰越しをした場合に準用する。

(一時借入金の借入れ)

第29条 一時借入金の借入れは、市長が会計管理者の意見を聴し決定する。

第3章 収入支出

第1節 収入

(調定)

第30条 収入調定権者は、歳入を収入しようとするときは、調定決議書(様式第16号)により調定しなければならない。

(事後調定)

第31条 収入調定権者は、第43条により直接収納した旨の通知を受けたときは、直ちに調定決議書により調定しなければならない。

(調定の変更)

第32条 収入調定権者は、既に調定した金額について変更が生じた場合は、調定決議書により調定の変更をしなければならない。

(納入の通知)

第33条 収入調定権者は、第30条及び前条の規定により調定をしたときは、次条及び第35条による場合のほか、納入通知書(様式第17号(その1)又は様式第17号(その1の2))により、納入義務者に通知しなければならない。

2 前項の納入通知書に指定する納入期限は、法令その他特別の定めがあるもののほか、発行の日から10日以内とする。

3 納入通知書が第1項に規定する様式により難い場合は、会計管理者との協議を経て別に定めることができる。

(口頭による納入の通知)

第34条 収入調定権者は、会計管理者等に歳入金を即納させる場合は、納入義務者に口頭で納入の通知をすることができる。

(公告による納入の通知)

第35条 収入調定権者は、納入義務者の住所又は居所が不明の場合は、公告により納入の通知をすることができる。

2 前項の公告は、次の事項を掲げるものとする。

(1) 納入義務者の氏名

(2) 歳入科目

(3) 納入金額及び納入期限

(4) 納入先及び納入場所

(通知書の再発行)

第36条 納入義務者は、納入通知書を亡失し、又は汚損したときは、その旨を収入調定権者に届け出なければならない。

2 収入調定権者は、前項の届出を受けたときは、直ちに欄外に「再発行」と朱書した納入通知書を再発行しなければならない。

(調定通知)

第37条 収入調定権者は、第30条及び第32条の規定により調定をしたときは、直ちに調定決議書により会計管理者等に通知しなければならない。

(収納)

第38条 歳入を納付しようとするときは、納入通知書によらなければならない。ただし、第34条及び第35条による場合は、この限りでない。

(直接収納及び現金の払込)

第39条 会計管理者等は、次に掲げる歳入については、調定通知をまつことなく収納することができる。

(1) 地方交付税、地方譲与税、国庫支出金及び県支出金

(2) 地方債(公募に係るものを除く。)

(3) 使用料及び手数料

(4) 公債、社債、預金等の元利金及び株式配当金

(5) 滞納処分費

(6) 生産物、製作品等の即売代金

(7) 物品売払代金

(8) 小切手未払資金組入れ

(9) 前各号に掲げるもののほか、現金出納の必要があるもので市長の指定するもの

2 会計管理者等は、直接現金を収納したときは、納入通知書(様式第17号(その2)、戸籍等の手数料の収納については様式第18号)により、速やかに指定金融機関等に払い込まなければならない。

(歳入の納付に使用できる小切手等の種類及び支払地)

第40条 施行令第156条第1項第1号の規定による小切手等(以下この条及び第59条第2項において「小切手等」という。)は、政府発行の小切手又は支払人が支払保証をした小切手等に限るものとする。

2 前項の小切手等の支払地は、指定金融機関等がその小切手等を手形交換所に委託し得る地域内でなければならない。

(口座振替による納付)

第41条 納入義務者は、指定金融機関等に預金口座を設けているときは、当該金融機関に請求して、口座振替の方法により納付することができる。この場合においては、口座振替依頼書を当該金融機関に提出しなければならない。

2 指定金融機関等は、前項の申出があった場合において、納入義務者の預金口座がなく、又は預金残高がないため口座振替ができないときは、直ちにその旨を納入義務者に通知しなければならない。

(領収書の発行)

第42条 会計管理者等及び指定金融機関等は、歳入を収納したときは、様式第17号に規定する領収書(第33条第3項の規定による納入通知書を使用する場合は、当該納入通知書に規定する領収書)を発行し、納入義務者に交付しなければならない。

2 窓口において金銭登録機に登録して収納する収入については、前項の規定にかかわらず、金銭登録機による記録紙をもって領収書に代えることができる。

3 前2項により難い場合は、会計管理者の許可を得た領収書を使用することができる。

(収入調定権者への通知)

第43条 会計管理者等は、歳入を収納したとき、又は指定金融機関等から領収済通知書の送付があったときは、定期又は随時にその旨当該収入調定権者に通知しなければならない。ただし、次に掲げる歳入を収納したときは、直ちに通知しなければならない。

(1) 納入期限が到来している歳入

(2) 既に納入期限を経過した歳入

(3) 第39条の規定により直接現金等を収納した歳入

(未収入金の督促)

第44条 収入調定権者は、歳入を納入期限までに納付しない納入義務者に対して、納入期限経過後20日以内に、別に定める督促状により督促しなければならない。

2 前項の督促状に指定すべき期限は、法令その他特別の定めがある場合を除き、督促状を発する日から10日以上の期間をおかなればならない。

(指定納付受託者の指定)

第45条 法第231条の2の3第1項に規定する指定納付受託者として指定しようとするときは、会計管理者に協議しなければならない。

(公金の徴収又は収納に関する事務の委託)

第45条の2 法第243条の2第1項の規定により公金の徴収又は収納に関する事務を委託しようとするときは、あらかじめ会計管理者に協議し、収入事務委託契約書(様式第20号)により契約しなければならない。

2 前項の規定により公金の徴収又は収納に関する事務の委託を受けた者は、徴収又は収納後速やかに会計管理者の指定する納入書により、指定金融機関等に払い込むとともにその内容を示す計算書を作成し、会計管理者等に提出しなければならない。

3 法第243条の2の5第1項の規定により収納に関する事務を委託することができる歳入等は、次に掲げるものとする。

(1) 地方税(当該地方税に係る地方税法第1条第1項第14号に規定する督促手数料、延滞金、過少申告加算金、不申告加算金、重加算金及び滞納処分費を含む。)

(2) 分担金

(3) 負担金

(4) 使用料

(5) 手数料

(6) 賃借料

(7) 不動産売払代金

(8) 物品売払代金

(9) 寄附金

(10) 過料

(11) 貸付金の元利償還金

(12) 不当利得による返還金

(13) 損害賠償金

(14) 子ども・子育て支援法(平成24年法律第65号)附則第6条に規定する保育料

(15) 児童福祉法(昭和22年法律第164号)第56条第2項に規定する費用の全部又は一部

(16) 延滞金

(17) 遅延損害金

(18) 雑入

(19) 国民健康保険法(昭和33年法律第192号)第80条の2に規定する保険料

(20) 高齢者の医療の確保に関する法律(昭和57年法律第80号)第114条に規定する保険料

(21) 介護保険法(平成9年法律第123号)第129条第1項に規定する保険料

(22) 歳入歳出外現金

(収入科目等の訂正)

第46条 収入調定権者は、収入科目その他に誤りがあることを発見したときは、直ちに更正命令書(様式第22号)により会計管理者等に通知しなければならない。

2 会計管理者等は、前項の誤りのうち指定金融機関に通知する必要があるものについては、公金振替書(様式第30号)により通知するものとする。

(不納欠損処分)

第47条 収入調定権者は、歳入の未納金で免除その他の事由により欠損処分に対する場合は、不納欠損書(様式第24号)を作成して市長の承認を受け、会計管理者等にその旨通知しなければならない。

(小切手支払未済金の処理)

第48条 会計管理者等は、指定金融機関から第91条第2項の規定による小切手支払未済報告書を受理したときは、直ちに収納の整理をし、第43条の例により、収入調定権者に通知しなければならない。

(融地払支払未済金の処理)

第49条 会計管理者等は、指定金融機関から第88条の規定による融地払支払未済金処理報告書を受理したときは、直ちに収納の整理をし、第43条の例により、収入調定権者に通知しなければならない。

(過年度未収金の繰越調定)

第50条 収入調定権者は、過年度の収入未済金があるときは、出納閉鎖期日の翌日の現年度の当該科目(歳入予算に計上されている場合はその科目)に繰越調定しなければならない。

(過誤払返納金の調定)

第51条 収入調定権者は、第75条の規定により支出命令権者が決定した戻入金で出納閉鎖期日までに返納がないもの又は過年度の支出に係る過誤払が判明したときは、これを現年度の歳入として、出納閉鎖期日の翌日又は過誤払の発生が判明した日をもって調定しなければならない。

(誤納金又は過納金の戻出)

第52条 収入調定権者は、施行令第165条の7の規定による戻出をする場合は、還付決議書(様式第25号)を作成し、会計管理者等に戻出命令を発しなければならない。

2 会計管理者等は、前項の戻出命令を受けたときは、支出の手続の例により、戻出しなければならない。

第2節 支出

(支出負担行為)

第53条 支出の原因となるべき契約その他の行為(以下「支出負担行為」という。)をしようとするときは、支出負担行為決議書(様式第26号)を作成し、支出命令権者の決裁を受けなければならない。

2 支出負担行為の整理区分は、別表第3のとおりとする。

3 次に掲げるものの支出については、支出負担行為兼支出命令書(様式第27号)によることができる。

(1) 報酬

(2) 給料

(3) 職員手当等

(4) 共済費

(5) 旅費

(6) 交際費

(7) 需用費

 官報、新聞、雑誌等の定期刊行物及び法規類の追録代金

 食糧費(購入に係るものを除く。)

 光熱水費

 道路運送車両法(昭和26年法律第185号)に定める定期点検及び継続検査(車検)を受けるための修理に要する経費

 給食賄材料費

 単価契約されている医薬材料費

 物品調達基金への振替

(8) 役務費

 通信運搬費

 保険料

 滋賀県国民健康保険団体連合会、滋賀県社会保険診療報酬支払基金、健康保険組合及び共済組合に支払う経費

(9) 委託料

 滋賀県国民健康保険団体連合会、滋賀県社会保険診療報酬支払基金、健康保険組合及び共済組合に支払う経費

 成人保健事業委託、個別予防接種医療機関委託、予防給付ケアマネジメント事業委託、妊婦健診事務委託、雪寒対策事業委託及びふるさと寄附推進事業委託に要する経費

(10) 使用料及び賃借料

 ハイヤー及びタクシー借上げに要する経費

 会場借上げに要する経費

 有料道路及び駐車場使用料

 テレビ視聴料

(11) 負担金、補助及び交付金

 滋賀県国民健康保険団体連合会、社会保険診療報酬支払基金、滋賀県社会保険診療報酬支払基金、健康保険組合、共済組合、滋賀県後期高齢者医療広域連合、東近江行政組合、中部清掃組合、八日市布引ライフ組合、愛知郡広域行政組合、東近江市病院事業、東近江市水道事業及び東近江市下水道事業に支払う経費

(12) 扶助費

 法令、条例、規則等に定められた義務的経費

(13) 償還金利子及び割引料

 地方償還金及び利子

 一時借入金利子

 市税、保険料、保険税及び使用料の過誤納付金並びに還付加算金

 市税の還付金、還付加算金及び充当金

(14) 公課費

 自動車重量税

(15) 前各号に掲げる経費以外の経費で、支出予定金額が1件30万円以下のもの(補助金及び賠償金を除く。)

4 主管課長は、1件1,000万円以上の支出負担行為決議書を作成したときは、会計管理者に合議しなければならない。

(調書類の記載)

第54条 支出負担行為決議書、支出命令書その他支出に関する帳ひょう類は、明瞭かつ正確に記載し、これらの金額については改ざんしてはならない。

(支出負担行為の調査事項)

第55条 支出負担行為をしようとするときは、次の事項を調査しなければならない。

(1) 法令その他に違反していないか。

(2) 予算の目的に反していないか。

(3) 予算額及び配当予算額を超過していないか。

(支出命令)

第56条 支出命令権者は、支出しようとするときは、支出命令書(様式第28号(その1))又は支出調書(様式第28号(その2))により、会計管理者等に支出命令を発しなければならない。

2 前項の支出命令は、債権者から提出された請求書に基づいてしなければならない。ただし、次に掲げるものにあっては明細書、支給額決定書等をもって請求書に代えることができる。

(1) 報酬、給与、児童手当等で、あらかじめ支出金額が決定されるもの

(2) 官公署、公社、公団及び公庫等の発行した納入通知書等

(3) 債権差押えにより市が第三債務者として受けた転付命令

(4) その性質上また慣行上請求書を要しないもの又は徴し難いもの

3 支出命令権者は、債権者に対し、当該支払を隔地払若しくは現金支払又は口座振替の方法によろうとするときは、隔地払、口座振替別に各々支出命令を発しなければならない。

4 支出命令権者は、旅費を支出しようとするときは、出張旅費(概算払)支払請求・精算書(様式第28号(その3))又は出張旅費支払請求書(様式第28号(その4))により、会計管理者等に支出命令を発しなければならない。ただし、2人以上の者が同一の目的、日程及び行程の旅行をする場合に限り、出張旅費支払/請求/精算/書(様式第28号(その5))を作成し、受領委任の上一括して請求することができる。

(支出の調査事項)

第57条 会計管理者等は、支出命令を受けたときは、次の事項を調査確認した上でなければ支出することができない。

(1) 支出負担行為決議書と内容が一致し、かつ、支出負担行為に係る債務が確定しているか。

(2) 金額、支出科目及び所属年度に誤りがないか。

(3) 証拠書類が完備し、かつ、内容に誤りがないか。

(4) 支払の相手方は、正当債権者又はその代理人であるか。

(支出の方法)

第58条 支出は、小切手(様式第29号)又は公金振替書(様式第30号)によらなければならない。

2 前項の小切手又は公金振替書は、各会計ごとに発行しなければならない。ただし、会計管理者において会計の区分をする必要がないと認める場合はこの限りでない。

3 第1項の小切手を発行したときは、会計管理者等は、小切手振出済通知書(様式第31号)により、指定金融機関に通知しなければならない。

(小切手等の種類及び記載)

第59条 前条の小切手は、記名式及び記名式持参人払とする。

2 会計管理者等又は指定金融機関を受取人とする小切手等は、記名式とし、指図禁止の旨を記載しなければならない。

(現金支払)

第60条 会計管理者は、指定金融機関をして現金で支払をさせようとするときは、支払通知書兼領収書(様式第32号)の領収証欄に領収印を徴するとともに、支払通知書(様式第32号)に支払認証を行い債権者に交付する。この場合において、交付を受けた債権者は、即時に指定金融機関(市派出)支払窓口に提出して支払を受けるものとする。

2 会計管理者は、前項の規定により支払をしたときは、毎日の支払金額を集計して、指定金融機関を受取人とする小切手を振り出さなければならない。

第61条 会計管理者は、自ら現金で支払をしようとするときは、支払通知書兼領収書の領収証欄に領収印を徴しなければならない。

2 前項の規定する現金の支払限度額は、1件につき30万円以内とする。

3 会計管理者は、第1項の規定により支払をしようとするときは、第59条第2項の手続により自己を受取人とする小切手を振り出し、指定金融機関等から引き出すものとする。

(隔地払)

第62条 会計管理者等は、隔地にいる債権者に支払をしようとするときは、指定金融機関を受取人とする小切手を振り出し、送金請求書(様式第34号)を添えて指定金融機関に送付しなければならない。

2 会計管理者等は、前項の手続を終えたときは、送金通知書を債権者に送付しなければならない。

(口座振替)

第63条 会計管理者等は、債権者から、金融機関の預金口座に振替の請求があったときは、指定金融機関を受取人とする小切手を振り出し、口座振替請求内訳書(様式第35号)を添えて指定金融機関に交付しなければならない。

2 会計管理者等は、前項の手続を終えたときは、必要に応じて、支払通知書(様式第36号)を債権者に送付することができる。

(口座振替先の金融機関の指定)

第64条 施行令第165条の2に規定する市長が定める金融機関は、指定金融機関と為替取引のある金融機関とする。

(資金前渡のできる経費)

第65条 施行令第161条第1項第17号の規定により、職員に現金支払をさせるため、その資金を当該職員に前渡することができる経費は、次のとおりとする。

(1) 国民健康保険条例による出産育児及び葬祭に関する給付金

(2) 有料道路の通行料及び有料施設の入場料又は使用料

(3) 児童手当法(昭和46年法律第73号)に基づいて職員に支給する児童手当

(4) 自動車損害賠償責任保険料

(5) 法令、例規に基づいて貸与する奨学資金及びこれに類する資金

(6) 交通事故等による損害賠償金その他これに類する経費

(7) 会議又は講習会その他の行事の場所において、即時支払を必要とする経費

(8) 交際費

(9) 郵便料

(10) その他経費の性質上特に市長が認めたもの

(概算払のできる経費)

第66条 施行令第162条第6号の規定により概算払のできる経費は、次のとおりとする。

(1) 交通事故等に係る損害賠償金

(前金払のできる経費)

第67条 施行令第163条第8号の規定により前金払のできる経費は、次のとおりとする。

(1) 火災及び損害保険料

(2) 土地又は家屋の買入れ及び借入れ並びにこれに伴う損失補償金

(3) 電話架設料

2 前項第2号に規定する土地又は家屋の買入れについては、10分の7を超えない範囲内において前金払をすることができる。

第68条 削除

(資金前渡及び概算払の精算)

第69条 資金前渡又は概算払をしたときは、事務完了後又は帰庁後7日以内に、精算書(様式第37号)に関係書類を添えて、精算しなければならない。

(支払証明書)

第70条 前条の場合において債権者の領収書を徴することができない場合は、支払証明書(様式第38号)をもってこれに代えることができる。

(振替)

第71条 収入調定権者、支出命令権者又は会計管理者等は、次に掲げる場合は、振替によらなければならない。

(1) 一般会計又は特別会計の歳入に収納するため、歳出予算を執行するとき。

(2) 歳入歳出外現金から一般会計又は特別会計の歳入に繰り入れ、若しくは一般会計又は特別会計の歳出から歳入歳出外現金へ繰り入れるとき。

(3) 前2号の規定により振り替えた収入金を歳出予算に戻入し、又は歳入歳出外現金に返納するとき。

(4) 基金に繰り入れるため一般会計又は特別会計の歳出を執行するとき。

(5) 基金から繰り出して一般会計又は特別会計の歳入に繰り入れるとき。

(振替手続)

第72条 前条に規定する振替を行う場合は、振替命令書(様式第39号)及び公金振替書(様式第30号)を作成して行わなければならない。

2 会計管理者等は、振替命令書を受けたときは、指定金融機関に対し、第58条に規定する公金振替書を交付しなければならない。

(給与の引去金)

第73条 会計管理者等は、次に掲げる徴収金の引去りのある支出命令を受けたときは、これらの引去金を差し引いた残額について小切手を振り出さなければならない。

(1) 所得税法(昭和40年法律第33号)の規定による源泉徴収所得税

(2) 地方税法(昭和25年法律第226号)の規定による特別徴収に係る市町村民税

(3) 地方公務員等共済組合法(昭和37年法律第152号)の規定による掛金その他の控除金

(4) 雇用保険法(昭和49年法律第116号)の規定による保険料

(5) 健康保険法(大正11年法律第70号)及び厚生年金保険法(昭和29年法律第115号)の規定による保険料

(6) 日雇労働者健康保険法(昭和28年法律第207号)の規定による保険料

2 前項の規定による引去金については、公金振替書を指定金融機関に交付し、歳入歳出外現金へ振り替えなければならない。

(公金の支出に関する事務の委託)

第74条 法第243条の2第1項の規定により公金の支出に関する事務を委託しようとするときは、あらかじめ会計管理者に協議し、支出事務委託契約書(様式第41号)により契約しなければならない。

2 前項の規定により公金の支出に関する事務の委託を受けた者は、その支出の結果を委託金精算書(様式第42号)に関係書類を添付して、会計管理者等に事務の完了後7日以内に報告しなければならない。

(過誤払金等の戻入)

第75条 支出命令権者は、施行令第159条の規定により過誤払金等を返納させようとするときは、戻入命令書(様式第43号)により会計管理者等に戻入命令を発するとともに、納入通知書(戻入)(様式第44号)により返納義務者に通知しなければならない。

(支出事項等の訂正)

第76条 支出命令権者は、支出科目又は振替科目その他に誤りがあることを発見したときは、直ちに、更正命令書(様式第22号)により会計管理者等に通知しなければならない。

2 会計管理者等は、前項の誤りのうち指定金融機関に通知する必要があるものについては、公金振替書(様式第30号)により通知するものとする。

(送金通知書の亡失又は汚損)

第77条 送金通知書を亡失し、又は汚損したときは、送金通知書亡失(汚損)(様式第46号)にその理由を記載し、亡失に係るものにあっては指定金融機関の支払未済証明書を、汚損に係るものにあってはその汚損した送金通知書を添付して、会計管理者等に提出しなければならない。

2 会計管理者等は、前項の届出を正当と認めたときは、届書に証明し、送金通知書に代えるものとする。

(隔地払支払未済金の請求)

第78条 隔地払により支払を受けるべきものが、第89条の規定による隔地払支払未済金として処理された後において、その支払を受けようとするときは、隔地払支払未済金請求書(様式第47号)により会計管理者に請求しなければならない。

第3節 指定金融機関等

(指定金融機関等の告示)

第79条 指定金融機関等の告示は、その名称、位置及び指定金融機関にあっては取扱機関、指定代理金融機関及び収納代理金融機関にあっては所轄指定金融機関についてするものとする。

(印鑑届の交換)

第80条 収入調定権者又は会計管理者等は、第181条の規定により用いる印鑑及び出納事務を取り扱う職員が使用する印鑑を、指定金融機関等は、当該機関及びその事務取扱員が使用する印鑑をそれぞれ押印した印鑑届を、相互に交換しなければならない。

(納入義務者からの現金払込み)

第81条 指定金融機関等は、納入義務者が納入通知書を添えて現金又は施行令第156条に規定する証券を払い込んだときはこれを領収し、領収書を納入義務者に交付し、及び収納済通知書を会計管理者等に送付しなければならない。

(会計管理者等からの現金払込み)

第82条 指定金融機関は、会計管理者等又は収入事務委託者が現金納付書又は受託金納付書を添え現金を払い込んだときは、これを領収し、領収書を交付しなければならない。

(預金口座への受入及び振替)

第83条 指定金融機関等は、収納した公金を市の預金口座に受け入れなければならない。

2 指定代理金融機関及び収納代理金融機関は、収納した公金を収納の日の翌日(その日が指定金融機関等の休業日の場合は、その翌日とする。)に指定金融機関の市預金口座に振り替えなければならない。

(口座振替による収納)

第84条 指定金融機関等は、市の歳入金について納入義務者から口座振替による納付の請求があったときは、第81条に規定する収納の手続を取らなければならない。

(口座振替による支出)

第85条 指定金融機関又は指定代理金融機関は、第63条の規定による口座振替請求書による口座振替の請求があったときは、債権者が指定した債権者の金融機関預金口座に振り替えしなければならない。

(現金の支払)

第86条 指定金融機関又は指定代理金融機関は、債権者が小切手又は支払切符を提示して支払を求めたときは、これと引換えに現金を支払わなければならない。ただし、次に掲げる場合においては、小切手等の持参人にその理由を告げ、支払を拒まなければならない。

(1) 小切手等が法令又は規則で定める要件を具備していないとき。

(2) 小切手等に押された印影が届け出た印鑑と符合せず、又は明らかでないとき。

(3) 小切手等の金額が訂正してあるとき。

(4) 小切手等が汚損その他のため記載事項が不明瞭のとき。

(5) 小切手等の提示期間が経過しているとき。

2 前項ただし書の規定により支払を拒んだときは、その旨会計管理者等に通知しなければならない。

3 指定金融機関及び指定代理金融機関は、小切手により現金を支払ったときは、小切手振出済通知書に支払済の印をして、会計管理者等に返還しなければならない。

(現金払の決済)

第87条 指定金融機関は、第60条の規定による現金払をしたときは、毎日の支払済額について支払集計表(様式第48号)を作成し、支払金額を総額とする自己あて小切手の振出しを請求しなければならない。

(隔地払の方法)

第88条 指定金融機関は、第62条に規定する送金請求書により隔地払の請求があったときは、直ちに送金について指定のあるものについてはその指定の方法により、その他のものについては、送金小切手その他の方法により送金しなければならない。

(隔地払支払未済金の処理)

第89条 指定金融機関は、前条の規定により隔地払のために送金したもののうち、資金の交付を受けた日から1年を経過しまだ支払を終わらないものは、その送金を取消し、これを当該取り消した日の属する年度の歳入に納付し、隔地払支払未済金処理報告書(様式第49号)により会計管理者等に報告しなければならない。

(公金振替書による支出)

第90条 指定金融機関は、第72条第2項の規定による公金振替書の交付を受けたときは、公金振替書の記載事項に従がい、振替手続を取らなければならない。

2 前項の振替手続をしたときは、指定金融機関は、その日分の公金振替済通知書をとりまとめ、翌日これを当該会計管理者等に送付しなければならない。

(小切手支払未済金の処理)

第91条 指定金融機関及び指定代理金融機関は、毎会計年度の小切手振出済金額のうち、翌年度の5月31日までに支払を終わらない金額に相当する資金は、「歳出支払未済繰越金」として繰越整理しなければならない。

2 前項に規定する繰越金のうち、小切手の振出しの日から1年を経過しまだ支払を終わらない金額に相当するものは、一般会計諸収入に繰り入れ、小切手支払未済金報告書(様式第50号)により会計管理者等に報告しなければならない。

(帳簿書類等の保存)

第92条 指定金融機関等は、収納及び支払に関する帳簿書類等を年度別に区分し、年度経過後少なくとも帳簿にあっては10年間その他の書類にあっては5年間これを保存しなければならない。

第4節 決算

(歳計剰余金の処分)

第93条 総務部長は、歳計剰余金を法第233条の2の規定により翌年度の歳入又は基金に繰り入れようとするときは、市長の指示を受けて第72条の規定に準じて処理しなければならない。

(翌年度歳入の繰上充用)

第94条 会計管理者は、施行令第166条の2の規定により翌年度歳入の繰上充用を必要とするときは、その予定額を出納閉鎖期日前10日までに総務部長に通知しなければならない。

2 総務部長は、翌年度の歳入歳出予算に基づき翌年度の歳入の繰上充用をしようとするときは、市長の指示を受けて第72条の規定に準じて処理しなければならない。

第4章 物品

(分類)

第95条 物品は、その適正な取得、保管、供用及び処分を図るため、次の5種に分類し、その意義は、当該各号に掲げるところによる。

(1) 備品 形状及び性質を変えることなく、比較的長期間の使用又は保存に耐え得るものをいう。

(2) 消耗品 1回又は短期間の使用によって消費され、又は消耗されるものをいう。

(3) 生産品 試験、研究若しくは実習作業等によって生産し、又は製作したものをいう。

(4) 材料品 試験、研究、実習、工業及び工事用の原材料をいう。

(5) 動物 獣類、鳥類、魚類等で飼育するものをいう。

2 前項に規定する物品の分類は、別表第4に定めるところによる。

(年度区分)

第96条 物品の会計年度区分は、現に物品の出納を執行した日の属する年度とする。

(単価契約)

第97条 年度間継続して購入する物品につきその単価により契約することが有利な場合は、同一単価で物品を供給させることを内容とする購入契約をすることができる。

(重要物品)

第98条 会計管理者等は、市長が特に重要と認めた物品(以下「重要物品」という。)を登録しなければならない。

2 前項に規定する物品は、購入価格又は評定価格100万円以上の備品とする。

3 前項の評定価格は、減価償却を毎年度末に行い、評定価格を算出するものとする。

4 自動車については、第2項に規定する額以下のものについても第1項の処理を行うものとする。

(出納区分)

第99条 物品は、購入、譲受、生産、製作、保管転換、寄附、返納等により保管に属する場合を「受入」とし、消耗、売払、譲渡、交付、貸付、亡失、棄却、保管転換、生産若しくは製作のための消費等により保管を離れる場合を「払出」とする。

(出納命令)

第100条 物品出納命令者(以下「出納命令者」という。)は、物品の出納をさせようとするときは、出納すべき物品の分類、品目、規格、数量、出納の時期その他必要な事項を決定し、総務部長に対し出納命令を発しなければならない。

(出納)

第101条 総務部長は、前条の規定による出納命令がなければ物品の出納をすることができない。

2 総務部長は、出納命令が法令に違反しているときは、出納することができない。

(備品異動申請書)

第102条 出納命令者は、備品にあっては備品異動申請書(様式第52号)を1部作成しなければならない。この場合において、重要物品については備品異動申請書(様式第52号)を2部作成し、その1部を総務部長が、他1部を当該物品供用課が保管するものとする。

(生産物)

第103条 出納命令者は、物品の生産又は製作があったときは、総務部長に対し、生産物調書(様式第53号)により受入命令を発しなければならない。

(寄附)

第104条 出納命令者は、重要物品の寄附を受けようとするときは、あらかじめ総務部長に協議しなければならない。

2 出納命令者は、物品の寄附を受けたときは、総務部長に対し、物品寄附調書(様式第54号)及び備品異動申請書(様式第52号)により受入命令を発しなければならない。

(貸付)

第105条 出納命令者は、重要物品を貸し付けようとするときは、あらかじめ総務部長に協議しなければならない。

2 出納命令者は、物品を貸し付けたときは、総務部長に対し、物品貸付調書(様式第55号)により払出命令を発しなければならない。

第106条 削除

(返納)

第107条 出納命令者は、物品を使用する必要がなくなったときは、総務部長に対し、直ちに備品異動申請書(様式第52号)により受入命令を発し、当該物品を返納しなければならない。

(不用の決定)

第108条 出納命令者は、次に掲げる物品があるときは、備品異動申請書(様式第52号)を作成し、市長の承認を受けなければならない。

(1) 市において不用となったもの

(2) 修繕しても使用に耐えないもの

(3) 修繕をすることが不利と認められるもの

(物品の売払)

第109条 生産品で変質、変味又は腐敗等のおそれがあり速やかに処分する必要があるものについては、出納命令者が処分できるものとする。

(保管責任者)

第110条 次の各号に掲げる物品の使用責任者は、当該各号に定める者とする。

(1) 1人の職員が専ら使用する物品 当該職員

(2) 2人以上の職員が共同で使用する物品 これらの職員のうち主として使用する職員又は上席の職員

2 物品の保管については、前項に規定する職員がそれぞれ現品の引渡しを受けたときからその保管の責任を負うものとする。

(検査及び報告)

第111条 総務部長は、交付した物品について必要があるときは随時に点検し、又は保管状況について報告を求めることができる。

(備品の所属替)

第112条 物品供用課の長は、その保管する備品の所属を変更するときは、備品異動申請書(様式第52号)を作成し、総務部長の承認を受けなければならない。

(保管方法)

第113条 総務部長は、その保管する物品を施錠ある場所に保管しなければならない。

(規定の準用及び読み替え)

第114条 市が借上、受託その他の理由により保管する物品の保管、供用及び処分については、この規則の規定を準用する。

2 市立学校で使用する物品については、第104条から前条中「総務部長」とあるのは、「教育部長」と読み替えるものとする。

第5章 計算証明及び証拠書類

(収支計算書)

第115条 会計管理者等は、毎月収支計算書(様式第60号)を作成しなければならない。

(指定金融機関の証明)

第116条 指定金融機関は、毎月収支金月計表(様式第61号)を作成して、会計管理者等に提出しなければならない。

2 指定金融機関は、会計管理者等から随時前項の書類の提出の要求があったときは、直ちに作成しなければならない。

3 指定金融機関は、毎月預金残高証明書(様式第62号)及び毎日収支金日計表(様式第61号)を作成して、会計管理者に提出しなければならない。

(証拠書類の原則)

第117条 証拠書類は、原本に限る。ただし、原本により難いときは、収入調定権者又は支出命令権者の証明のある謄本をもってこれに代えることができる。

(収入の証拠書類)

第118条 収入に関する証拠書類は、調定決議書、収入済通知書その他の収入の事実及び基礎を明らかにした書類とする。

(支出の証拠書類)

第119条 支出に関する証拠書類(以下この章において「支出証拠書類」という。)は、支出命令書、領収書、請求書その他支出の事実及び基礎を明らかにした書類とする。

(検査調書の添付)

第120条 工事若しくは製造の請負又は財産若しくは物件の買入れに関する支出証拠書類には、第141条に規定する検査調書その他検査済であることを立証する書類を添付しなければならない。

(証拠書類の編てつ)

第121条 証拠書類は、毎日、予算科目順序に従って款、項、目、節ごとに、会計別、歳入歳出別に編てつしなければならない。

2 給与その他の給付(旅費、退職年金及び退職一時金を除く。)の支出証拠書類は、款ごとに一括して編てつすることができる。

第6章 帳簿

(帳簿の整備)

第122条 主管課長は、必要があるときは、次に掲げる帳簿を備え付けなければならない。

(1) 生産品受払簿(様式第64号)

(2) 材料品受払簿(様式第65号)

(3) 動物受払簿(様式第66号)

第123条 会計管理者等は、次に掲げる帳簿を備え付けなければならない。

(1) 収入調定簿

(2) 資金前渡出納簿(様式第67号)

(3) 収支日計総括表、日計報告書(様式第68号)

(4) 有価証券整理簿(様式第70号)

2 会計管理者等は、前項に掲げる帳簿のほか、必要あるときは、次に掲げる帳簿を備え付けなければならない。

(1) 生産品出納簿(様式第71号)

(2) 材料品出納簿(様式第72号)

(3) 動物出納簿(様式第73号)

3 会計管理者は、前2項に掲げる帳簿のほか、次に掲げる帳簿を備え付けなければならない。

(1) 歳入予算差引簿

(2) 歳出予算差引簿

4 前項各号に掲げる帳簿は、電子計算機により処理を行った場合は、当該処理により調製した電磁的記録(電磁的方式(電子的方式、磁気的方式その他人の知覚によっては認識することができない方式をいう。)で作られる記録をいう。)をもって帳簿とみなす。

(登記の特例)

第124条 次に掲げる物品は、帳簿の登記を省略することができる。

(1) 官報、公報、新聞、雑誌及び法規追録等の定期刊行物の類

(2) 購入後直ちに配布する印刷物の類

(3) 式典、催物又は協議会等において購入後直ちに消費する物品

(4) 贈与する目的で購入後直ちに配付する物品

2 次に掲げる備品については、第102条の備品異動申請書の作成を省略することができる。

(1) 購入価格5万円以下のもの(机、椅子類、ファイリングキャビネット及びロッカーを除く。)

(2) 追録のできない図書

(指定金融機関の帳簿)

第125条 指定金融機関は、現金出納簿(様式第74号)を備え付けなければならない。

第126条 主管課長、会計管理者等及び指定金融機関は、必要があると認めるときは、この規則に定める帳簿のほか、補助簿を設けることができる。

第7章 契約

第1節 通則

(契約書の作成)

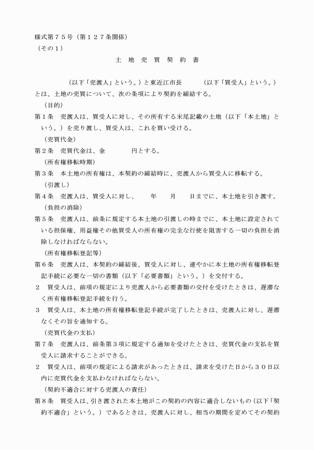
第127条 契約担当者は、契約しようとするときは、次に掲げる事項を記載した契約書(様式第75号)を作成しなければならない。

(1) 契約の目的

(2) 契約金額

(3) 履行期限又は期間

(4) 契約保証金

(5) 危険の負担

(6) 契約の目的たる給付の完了の確認又は検査の時期

(7) 契約代金の支払時期

(8) 前金払をしようとするときは、その旨及び前金払の率

(9) 既済部分及び既納部分に対する部分払をしようとするときは、その旨及び方法

(10) 契約当事者の契約の履行遅滞その他債務の不履行の場合における遅延利息の率、違約金及び損害金の額並びに保証金の処分

(11) 契約に関する紛争の解決方法

(12) その他必要な事項

2 建設リサイクル法の対象となる工事は、様式第75号(その4)のいずれかを添付しなければならない。

3 建築工事設計監理の対象となる業務委託は、様式第75号(その9)を作成しなければならない。

(契約書の省略)

第128条 契約担当者は、次の各号のいずれかに該当するときは、前条の契約書の作成を省略することができる。

(1) 30万円以下の指名競争入札による契約又は30万円以下の随意契約をするとき。

(2) 物件売却の場合において、買受人が直ちに代金を納付してその物件を引き取るとき。

(3) せり売りに付するとき。

(契約書の作成を省略したときの契約確定の日)

第129条 前条の規定により契約書を省略する場合における法第234条第5項に定める契約確定の日は、落札決定の日又は購入する旨の通知をした日とする。

(契約書の提出)

第130条 落札者は、第153条の規定による通知を受けたときは、契約書の作成を省略する場合を除き、10日以内に契約書を契約担当者に提出しなければならない。

(契約の履行期限の起算日)

第131条 契約の履行期限の起算日は、契約の確定した日とする。

(契約保証金)

第132条 契約担当者は、契約を締結しようとする者に、契約金額の100分の10以上の契約保証金を納めさせなければならない。ただし、次に掲げる場合は、契約保証金の全部又は一部を免除することができる。

(1) 国、地方公共団体その他公共的団体と契約を締結したとき。

(2) 第128条の規定により契約書の作成を省略することができる契約を締結したとき。

(3) 契約の相手方が保険会社との間に市を被保険者とする履行保証保険契約を締結したとき。

(4) 契約の相手方から委託を受けた保険会社と工事履行保証契約を締結したとき。

(5) 施行令第167条の5及び第167条の11に規定する資格を有する者と契約を締結する場合において、その者が契約を履行しないこととなるおそれがないと認められるとき。

(6) 法令に基づき延納が認められる場合において、確実な担保が提供されたとき。

(7) 随意契約を締結する場合において、契約の相手方が契約を履行しないこととなるおそれがないとき。

2 前項の契約保証金の納付に代えて、施行令第167条の16第2項の規定により担保として提供することができるものは、次に掲げるものとし、当該証券等の価格は、その額面金額とする。

(1) 国債、地方債、鉄道証券その他の国又は地方公共団体の保証のある債権

(2) 市長が確実と認める金融機関が振出し、又は支払保証をした小切手

(3) 市長が確実と認める金融機関に対する定期預金債権

(4) 公共工事の前払金保証事業に関する法律(昭和27年法律第184号)第2条第4項に規定する保証事業会社の保証

(5) 市長が確実と認める金融機関の保証

(契約保証金の還付)

第133条 契約保証金は、契約の相手方が契約を履行したときに還付する。

第134条 削除

(延滞金及び違約金)

第135条 契約の相手方が期限内に契約の履行をしなかったときは、遅延日数1日につき契約金額の1,000分の1に相当する金額を延滞金として徴収する。ただし、特別の事情があるときは、延滞金の全部又は一部を免除することができる。

2 契約保証金の全部又は一部を免除した場合において、次条の規定により契約を解除したときは、契約金額の100分の10に相当する金額(契約の相手方が契約保証金の一部を納付しているときは、当該納付額を控除した額に相当する金額)を違約金として徴収する。ただし、特別の事情があるときは、契約で別段の定めをすることができる。

(契約の解除)

第136条 契約は、契約の相手方が次の各号のいずれかに該当するときは、解除する。

(1) 契約期限内に契約を履行する見込みがないとき。

(2) 契約の履行につき不正の行為をしたとき。

(3) 正当な理由がなくて関係職員の指示監督に従わなかったとき。

(4) 前各号のいずれかに該当する場合を除くほか、契約に違反したとき。

(契約の履行の届出)

第137条 契約の相手方は、契約を履行したときは、完了届書(様式第76号)によりその旨を届け出なければならない。ただし、契約担当者が必要がないと認めたときは、書面によらないことができる。

(監督)

第138条 契約担当者は、工事、製造その他の請負契約を締結した場合で、その適正な履行を図るため必要と認めるときは、職員以外の者に委託して行わせる場合のほか、職員に命じて監督させなければならない。

(検査)

第139条 契約担当者は、工事若しくは製造その他の請負契約又は物件の買入れその他についての給付の完了の確認(給付の完了前に代価の一部を支払う必要がある場合において行う既済部分又は既納部分の確認を含む。)をするため、職員以外の者に委託して行わせる場合のほか、職員に命じて検査させなければならない。

(検査の時期)

第140条 契約の相手方から契約の履行の届出があったときは、その日から工事の請負については14日以内に、その他の給付については10日以内に検査するものとする。ただし、特別の事情があるときは、契約担当者は、その期間を延長することができる。

(検査調書の作成)

第141条 前条の検査を終わったときは、当該検査をした職員(施行令第167条の15第4項の規定により検査を委託された者を含む。)は、その事実を証明する検査調書(様式第77号)を作成しなければならない。

2 検収金額が30万円以下のとき、又は別に定めるものについては、支出命令書に定める欄にその旨を記載して、前項の調書の作成に代わることができる。

3 第1項の規定は、次条の規定により部分払をする場合に準用する。

(部分払の限度)

第142条 契約の履行の完済前に代価の一部を支払うことのできる額は、工事又は製造その他の請負契約に当たっては、その既済部分に対する代価の10分の9に相当する金額(性質上可分のものにあってはその完済部分の代価)を、物件の買入れにあっては、その既納部分に対する代価を超えることができない。

(権利義務の譲渡)

第143条 契約担当者は、契約によって生ずる権利又は義務を第三者に譲渡し、又は承継させる旨の約定をしてはならない。ただし、市長の承認を受けたときは、この限りでない。

(処分の意思表示)

第144条 第135条の規定による延滞金及び違約金の徴収並びに第136条の規定による契約の解除は、文書によってしなければならない。

第2節 一般競争入札

(入札の公告)

第145条 契約担当者は、一般競争入札に付そうとするときは、その入札期日前10日までに掲示板その他の方法により公告しなければならない。ただし、急を要する場合においては、その期間を短縮することができる。

(公告の内容)

第146条 前条の公告は、次に掲げる事項についてしなければならない。

(1) 競争入札に付する事項

(2) 競争入札に参加する者に必要な資格

(3) 契約の条項を閲覧する場所

(4) 競争入札を執行する場所及び日時

(5) 入札保証金に関する事項及び入札保証金を免除するときは、違約金に関する事項

(6) 前金払又は部分払をしようとするときは、その旨及び方法

(7) 無効入札に関する事項

(8) 入札書の郵送等(郵便又は民間事業者による信書の送達に関する法律(平成14年法律第99号)第2条第6項に規定する一般信書便事業者若しくは同条第9項に規定する特定信書便事業者による同条第2項に規定する信書便(第151条において「信書便」という。)による発送をいう。第151条において同じ。)の許否

(9) 電子入札(契約担当者の使用に係る電子計算機(入出力装置を含む。以下同じ)と入札に参加する者の使用に係る電子計算機とを電気通信回線で接続した電子情報処理組織を使用して行う入札をいう。以下同じ。)を行おうとするときは、その旨

(10) その他必要な事項

(入札保証金)

第147条 契約担当者は、競争入札に加わろうとする者に、入札金額の100分の5以上の入札保証金を納付させなければならない。ただし、次に掲げる場合は、入札保証金の全部又は一部を免除することができる。

(1) 競争入札に参加しようとする者が、保険会社との間に市を被保険者とする入札保証保険契約を締結したとき。

(2) 競争入札に付する場合において、施行令第167条の5に規定する資格を有する者で、その者が契約を締結しないこととなるおそれがないと認められるとき。

2 第132条第2項の規定は、前項の入札保証金について準用する。

(入札保証金の還付)

第148条 入札保証金は、落札者にあっては契約が確定したときに、その他の者にあっては入札が終わったときに、当該入札者に還付する。ただし、契約担当者は、落札者に係る入札保証金を当該落札者の同意を得て、契約保証金の全部又は一部に充当することができる。

(違約金)

第149条 入札保証金の全部又は一部を免除した場合において、落札者が契約を締結しないときは、入札金額の100分の5に相当する金額(落札者が入札保証金の一部を納付しているときは、当該納付額を控除した額に相当する金額)を違約金として徴収する。

2 前項の規定による違約金の徴収は、文書によってしなければならない。

(入札予定価格等)

第150条 契約担当者は、あらかじめ競争入札に付する事項の価格を、当該事項に関する仕様書、設計書等によって予定し、その予定価格を記載した書面(以下「予定価格票」という。)を封書にして開札の場所に置かなければならない。

2 前項の場合において契約担当者は、施行令第167条の10第2項の規定により最低制限価格を定めたときは、予定価格票に当該最低制限価格をあわせて記載しなければならない。

(入札の方法)

第151条 入札者は、入札書(様式第78号)を作成し、記名押印の上、これを指定の日時に、指定の場所に提出しなければならない。

2 代理人により入札をするときは、代理人は、入札執行前に委任状を提出しなければならない。この場合において、当該代理人は、同一の入札について、2人以上の入札者の代理人となることができない。

3 入札者は、市長が特に認めたときは、郵送等(書留郵便又は信書便の役務のうち書留郵便に準ずるものとして市長が定めるもの)により入札書を提出することができる。この場合において、入札者は、当該入札書を封書にし、その表面に当該入札書が同封されている旨を表示しなければならない。

4 前項の入札に係る入札保証金及びその還付に要する郵送等の費用に相当する金額は、現金又は小切手等で送付しなければならない。

(電子入札の方法)

第151条の2 電子入札に参加しようとする者は、前条第1項の入札書に代えて、その使用に係る電子計算機に入札金額その他所定の情報を入力し、当該情報を市の指定した日時までに市の使用に係る電子計算機に到着させなければならない。

2 前項の規定により情報を入力する場合は、市長の指定する認証方式を用いて入力しなければならない。

3 第1項の入札金額その他所定の情報は、市の使用に係る電子計算機に備えられたファイルへの記録がされた時に市に到達したものとみなす。

(無効入札)

第152条 次の各号のいずれかに該当する入札は、無効とする。

(1) 入札参加の資格のない者のした入札

(2) 入札金額を訂正した入札

(3) 入札保証金の納付を要する入札において、納付すべき入札保証金の全部又は一部を納付しない者がした入札

(4) 入札書記載の金額、氏名、押印(電子入札にあっては、入札者の電子署名又は当該電子署名に係る電子証明書)その他入札要件の記載が確認できない入札

(5) 1件の入札に対して、同一人が2通以上の入札書を提出した入札

(6) 第150条第1項に規定する予定価格を事前公表した場合で、売却及び貸付以外の入札において、予定価格を超える金額を記載した入札

(7) 第151条第3項の規定による郵送等による入札で、入札書が指定の日時、場所に到達しなかったもの

(8) その他入札に関する条件に違反した入札

(落札通知)

第153条 契約担当者は、落札者を決定したときは、落札決定通知書(様式第79号)により、速やかにその旨を落札者に通知するものとする。

2 契約担当者は、電子入札により落札者を決定したときは、当該電子入札の落札者、その他必要な事項についての情報を契約担当者の使用に係る電子計算機に備えられたファイルに記録するものとする。この場合において、当該情報が当該電子入札に参加した者の使用に係る電子計算機に備えられたファイルに記録されたときに当該電子入札に参加した者に到達したものとする。

第3節 指名競争入札

(入札者の指名)

第154条 指名競争入札に付そうとするときは、3人以上の入札者を指名しなければならない。

2 前項の場合において、特別の事情があるときは、入札者の人数は、3人未満にすることができる。

3 第1項の場合においては、第146条各号に掲げる事項(第2号を除く。)を入札者に通知しなければならない。

4 前項の通知は、電子入札にあっては通知しなければならない事項についての情報を契約担当者の使用に係る電子計算機に備えられたファイルに記録する方法により行うものとする。この場合において、当該情報がその指名する者の使用に係る電子計算機に備えられたファイルに記録されたときに、当該通知が到達したものとする。

(一般競争入札に関する規定の準用)

第155条 第147条から第153条までの規定は、指名競争入札について準用する。この場合において、第147条第1項第2号中「第167条の5」とあるのは、「第167条の11」と読み替えるものとする。

第4節 随意契約

(随意契約の範囲、手続及び予定価格)

第156条 施行令第167条の2第1項第1号の規定により随意契約によることのできる範囲は、次に掲げる場合とする。

(1) 工事又は製造の請負は、200万円以下とする。

(2) 財産の買入れは、150万円以下とする。

(3) 物件の借入れは、80万円以下とする。

(4) 財産の売払いは、50万円以下とする。

(5) 物件の貸付けは、30万円以下とする。

(6) 前各号に掲げるもの以外のものは、100万円以下とする。

2 施行令第167条の2第1項第3号及び第4号に規定する規則で定める手続は、次のとおりとする。

(1) あらかじめ契約の発注見通しを公表すること。

(2) 契約を締結する前において、契約内容及び契約相手方の決定方法、選定基準等を公表すること。

(3) 契約を締結した後において、契約の相手方となった者の名称、契約の相手方とした理由等の契約の締結状況について公表すること。

3 契約担当者は、随意契約をしようとするときは、あらかじめ予定価格を定めなければならない。ただし、次の各号のいずれかに該当する場合は、予定価格及びその算定基礎を記載した書面の作成を省略することができる。

(1) 予定価格(単価を定める契約にあっては、購入等の予定数量に予定単価を乗じて得た額)が30万円を超えないとき。

(2) 図書、定期刊行物等で価格の表示があるもの又はそれら以外のもので価格が確定しているものについて契約するとき。

(3) 法令の規定により取引価格又は料金が定められているとき。

(4) 分解検査等の後でなければ見積りのできない物品の修繕に係る契約をするとき。

(5) 次条第3項の規定により見積書の徴取を省略するとき。

(6) その他特別の理由があることにより特定の価格によらなければ契約することが著しく困難であると市長が認めるとき。

(見積書)

第157条 契約担当者は、随意契約によろうとするときは、契約又は見積りに必要な事項を示して、原則として3人以上の者に見積書を提出させなければならない。ただし、契約の性質又は目的により次の各号のいずれかに該当するときは、その人数を1人とすることができる。

(1) 契約の内容により秘密にする必要があるとき。

(2) 契約の目的物が代替性のないものであるとき。

(3) 同一の規格及び品質の物品で売主により価格が異ならないものを購入するとき。

(4) 再度の入札に付し、落札者がない場合において、当該入札で最高又は最低の価格をもって申込みをした者と契約しようとするとき。

(5) 緊急の必要により、他の者から見積書を徴する時間的余裕がないとき。

(6) 分解検査等の後でなければ見積書を徴することができないものの修繕をするとき。

(7) 前各号に掲げるもののほか、3人以上の者から見積書を徴する必要がないと認められるとき。

2 前項の場合において、既に提出した見積書は、書換又は引換若しくは撤回をさせることができない。

3 第1項の規定にかかわらず、次の各号のいずれかに該当するときは、見積書の徴取を省略することができる。

(1) 法令の規定により取引価格又は料金が定められているとき。

(2) 商取引の慣習上見積書を徴しがたいとき。

(3) 契約の性質上見積書を徴取することが不適当であると認められるとき。

(4) 前3号に掲げるもののほか、予定価格が30万円を超えない契約をするとき。

第8章 現金及び有価証券

(歳計現金)

第158条 歳計現金の取扱いについては、市長と指定金融機関との契約において定めるものとする。

(現金の区分)

第159条 指定金融機関等における公金の収納及び支払は、一般会計、各特別会計、一時借入金、歳入歳出外現金及び各基金に区分して整理しなければならない。

(歳計現金の運用)

第160条 歳計現金を指定金融機関等以外の金融機関に預託し、又は他の運用の方法を取るときは、会計管理者は、総務部長を経て市長の指示を受けなければならない。

(一時借入金)

第161条 一時借入金の出納は、この規則の収入又は支出の規定に準じて行う。

(歳入歳出外現金)

第162条 歳入歳出外現金は、次に掲げる区分により整理しなければならない。

(1) 保証金 入札保証金、契約保証金、敷金その他の保証金

(2) 源泉及び徴収金 源泉徴収の所得税、県民税、市町民税、差押金、地方税法の規定による受託徴収金及び差押物件公売代金並びに競売配当金

(3) 一時保管金 市町村共済組合掛金等、公立学校共済組合掛金等、健康保険料等その他の保管金

2 歳入歳出外現金の出納は、この規則の収入又は支出の規定に準じて行う。

(有価証券の出納)

第163条 有価証券の出納は、有価証券受入調書(様式第80号)及び有価証券払出調書(様式第81号)によらなければならない。

(保管証)

第164条 会計管理者等は、前条の規定により有価証券を受理したときは、これと引換えに保管証(様式第82号)を交付し、払出しするときは、前記の保管証を返還させなければならない。

第9章 検査

(検査の実施)

第165条 会計検査は、次に掲げる者に対して書面又は実地に行うものとする。

(1) 会計管理者等

(2) 資金前渡を受けた者

(3) 補助金、助成金、委託金等の交付を受け、又は貸付金の貸付けを受けた者

(4) その他特に必要があると認める者

2 前項の検査は、市長が必要の都度副市長その他の職員のうちから検査員を任命して行わしめるものとする。

(検査事項)

第166条 前条の検査は、次に掲げる事項について行うものとする。

(1) 収入及び支出

(2) 現金及び有価証券

(3) 物品の取得、管理及び処分

(4) 帳簿及び証拠書類

(5) その他特に必要と認める事項

(検査員の身分証明)

第167条 検査員は、実地に検査しようとするときは、検査員証(様式第83号)を携帯して、検査を受ける者にこれを提示しなければならない。

(説明)

第168条 検査員は、検査する事項について説明を求めることができる。

(検査員の証明)

第169条 検査員は、検査を終えたときは、備付け帳簿に検査済であることを記載し、記名押印しなければならない。

(検査報告)

第170条 検査員は、検査を行ったときは、検査報告書(様式第84号)を作成し、検査提出書類その他の関係書類を添えて、検査終了後5日以内に市長に提出しなければならない。ただし、特に重要と認める事項については、直ちにその旨市長に報告しなければならない。

(委託事務の検査)

第171条 会計管理者は、必要があると認めるときは、公金の徴収又は収納若しくは支出の事務の委託を受けた者に対して、書面又は実地に会計検査を行うものとする。

(指定金融機関等の検査)

第172条 施行令第168条の4の規定により、会計管理者の行う指定金融機関等に対する公金の収納又は支払の事務及び公金の預金の状況に関する定期検査は、毎年行うものとする。

第10章 職員の賠償責任

(予算執行職員等の責任)

第173条 支出負担行為、支出命令、支出負担行為に関する確認、支出若しくは支払又は監督若しくは検査をする権限を有する次に掲げる職員又は当該事務を担当する職員が、故意又は重大な過失により法令の規定に違反して当該行為をしたこと、又は怠ったことにより本市に損害を与えたときは、これによって生じた損害を賠償しなければならない。

(1) その主管する事務を専決した者若しくはその事務を代決した者

(2) 支出負担行為の確認をする者

(3) 第138条及び第139条の規定により監督又は検査をする者

2 前項の規定は、法第180条の2の規定により市長がその権限に属する事務の一部を委任した委員会又は委員の事務局の長及びこれを補助する職員に準用する。

(事実発生の報告)

第174条 前条に該当すると認められる場合は、主管部長は、事実の発生又は発見後直ちに当該事項、事実の発見又は発生の日時及び動機、損害見込額その他必要な事実を記載した報告書を作成し、市長に提出しなければならない。

(事故発生のてん末報告)

第175条 会計管理者等資金前渡を受けた職員、占有動産を保管している職員又は物品を使用している職員は、その保管に係る現金、有価証券、物品若しくは占有動産又はその使用に係る物品を亡失し、又は損傷したときは、事故の発見又は発生後直ちに日時、場所、金額(物品の場合は品名、数量及び購入金額)、事故の発見又は発生の動機、平素における保管又は管理の状況その他必要な事項を記載したてん末書を作成し、主管部長等の意見を付して、総務部長及び会計管理者を経て市長に報告しなければならない。

第11章 雑則

(市税)

第176条 市税に係る徴収金の収納及び過誤納金の払戻しについては、別に定めるところによる。

(市債台帳)

第177条 市債を起したとき、起債条件を変更したとき、又は償還をなしたときは、総務部長は、その都度起債台帳(様式第85号)に必要な事項を記載して、その状況を明らかにしなければならない。

(一時借入金整理簿)

第178条 会計管理者は、一時借入金の借入又は償還をしたときは、その借入先、利率、期間その他必要な事項を一時借入金整理簿(様式第86号)に記載し、その状況を明らかにしなければならない。

(資金前渡金の保管)

第179条 資金の前渡を受けた者(指定金融機関の所在地外の者を除く。)は、その保管する現金を指定金融機関に預金しなければならない。ただし、即時支払を要するものについては、この限りでない。

第180条 この規則中、支出命令者及び会計管理者等に関する規定は、資金の前渡を受けた者に準用する。ただし、別に定めるものについては、この限りでない。

(印鑑)

第181条 市長及び会計管理者等が会計事務のために用いる印鑑の寸法及び字体は、別表第5のとおりとする。

2 指定金融機関等が会計事務のために用いる印鑑の寸法は、別表第6のとおりとする。

(出納員等の事務引継ぎ)

第182条 出納員の交替があった場合は、前任の出納員は、発令のあった日から7日以内にその担当する事務、現金、収納印等を後任の出納員に引き継がなければならない。

2 前項の場合において、前任の出納員が死亡その他の理由により、その担当する事務を自ら引き継ぐことができないときは、他の職員に命じて、会計管理者立会の上、その引継ぎをさせるものとする。

3 前2項の場合において、特別の事由により、7日以内に引き継ぐことができないときは、市長の承認を受けてその期間を延長することができる。

(事務引継ぎの手続)

第183条 前条の規定により引継ぎをしようとするときは、前任の出納員等は、事務引継書(様式第87号)を3通作成し、後任の出納員とともに連記押印の上、1通は前任の出納員が、1通は後任の出納員がそれぞれ保管し、他の1通は会計管理者を経て市長に提出しなければならない。

2 前項の場合において、前任の出納員等は、その備える帳簿について引継ぎの最終記帳に朱線を引き、合計高及び年月日を記入し、かつ、帳簿の余白に引継ぎ年月日及び引継ぎを完了した旨を記入して、後任の出納員とともに連記押印しなければならない。

(施行期日)

1 この規則は、平成17年2月11日から施行する。

(経過措置)

2 この規則の施行の日の前日までに、合併前の八日市市財務規則(昭和39年八日市市規則第1号)、永源寺町財務規則(昭和41年永源寺町規則第4号)、五個荘町財務規則(平成12年五個荘町規則第7号)又は財務規則(昭和43年愛東町規則第24号)の規定によりなされた処分、手続その他の行為は、それぞれこの規則の相当規定によりなされたものとみなす。

(平成17年規則第206号)

この規則は、公布の日から施行し、平成17年3月7日から適用する。

(平成17年規則第217号)

この規則は、公布の日から施行する。

(平成17年規則第226号)

この規則は、公布の日から施行する。

(平成17年規則第297号)

この規則は、平成18年1月1日から施行する。

(平成18年規則第27号)

この規則は、平成18年4月1日から施行する。

(平成18年規則第40号)

この規則は、公布の日から施行する。

(平成18年規則第61号)

この規則は、平成18年7月1日から施行する。

(平成19年規則第39号)

(施行期日)

1 この規則は、平成19年4月1日から施行する。

(経過措置)

2 地方自治法の一部を改正する法律(平成18年法律第53号)附則第3条第1項の規定により、その任期中に限り、なお従前の例により在職することとされた収入役の在職期間中においては、この規則による改正後の東近江市財務規則の規定中「会計管理者」とあるのは、「収入役」とする。

(平成19年規則第72号)

この規則は、公布の日から施行する。

(平成20年規則第6号)

この規則は、公布の日から施行する。

(平成20年規則第33号)

この規則は、公布の日から施行する。

(平成21年規則第4号)

この規則は、平成21年2月26日から施行する。

(平成21年規則第24号)

この規則は、公布の日から施行する。

(平成22年規則第4号)

(施行期日)

1 この規則は、平成22年3月1日から施行する。

(経過措置)

2 この規則の施行の際、この規則による改正前の様式第17号(その2)による用紙で現に残存するものは、当分の間、なお使用することができる。

(平成22年規則第18号)

この規則は、平成22年4月1日から施行する。

(平成22年規則第39号)

この規則は、公布の日から施行する。

(平成22年規則第54号)

(施行期日)

1 この規則は、平成22年9月21日から施行する。

(経過措置)

2 この規則の施行の際、この規則による改正前の様式第17号(その2)による用紙で現に残存するものは、当分の間、なお使用することができる。

(平成23年規則第13号)

この規則は、平成23年4月1日から施行する。

(平成23年規則第21号)

この規則は、公布の日から施行する。

(平成24年規則第12号)

この規則は、平成24年4月1日から施行する。

(平成24年規則第43号)

この規則は、平成24年4月1日から施行する。

(平成25年規則第24号)

この規則は、平成25年4月1日から施行する。

(平成27年規則第1号)

この規則は、公布の日から施行する。

(平成27年規則第12号)

この規則は、平成27年4月1日から施行する。

(平成27年規則第32号)

この規則は、公布の日から施行する。

(平成27年規則第50号)

この規則は、公布の日から施行する。

(平成28年規則第7号)

(施行期日)

1 この規則は、平成28年4月1日から施行する。

(平成28年規則第22号)

この規則は、公布の日から施行する。

(平成28年規則第36号)

この規則は、平成28年4月1日から施行する。

(平成28年規則第40号)

この規則は、平成28年4月1日から施行する。

(平成28年規則第49号)

この規則は、平成28年6月1日から施行し、改正後の東近江市財務規則の規定は、平成28年4月1日から適用する。

(平成28年規則第54号)

この規則は、平成28年8月18日から施行する。

(平成29年規則第1号)

この規則は、平成29年1月25日から施行する。

(平成29年規則第13号)

この規則は、平成29年4月1日から施行する。

(平成29年規則第20号)

この規則は、公布の日から施行する。

(平成29年規則第48号)

この規則は、平成29年10月1日から施行する。

(平成30年規則第24号)

この規則は、平成30年4月1日から施行する。

(平成30年規則第28号)

この規則は、平成30年6月1日から施行する。

(平成31年規則第7号)

この規則は、平成31年4月1日から施行する。

(平成31年規則第20号)

この規則は、平成31年4月1日から施行する。

(令和元年規則第5号)

この規則は、令和元年7月1日から施行する。

(令和2年規則第7号)

この規則は、令和2年4月1日から施行する。

(令和2年規則第9号)

この規則は、令和2年4月1日から施行する。

(令和2年規則第34号)

この規則は、令和2年4月1日から施行する。

(令和2年規則第43号)

この規則は、令和2年4月1日から施行する。

(令和2年規則第46号)

この規則は、令和2年7月1日から施行する。

(令和2年規則第56号)

この規則は、令和2年10月1日から施行する。

(令和3年規則第26号)

この規則は、令和3年7月1日から施行する。

(令和3年規則第39号)

(施行期日)

1 この規則は、令和3年10月1日から施行する。

(令和4年規則第17号)

この規則は、公布の日から施行し、改正後の様式第75号その3の規定は、同年4月1日から適用する。

(令和5年規則第13号)

この規則は、令和5年4月1日から施行する。

(令和5年規則第50号)

この規則は、公布の日から施行する。

(令和5年規則第47号)

この規則は、令和5年7月1日から施行する。

(令和5年規則第57号)

この規則は、公布の日から施行する。

(令和6年規則第29号)

(施行期日)

1 この規則は、公布の日から施行する。

(経過措置)

2 地方自治法の一部を改正する法律(令和5年法律第19号)附則第2条第3項又は地方自治法施行令等の一部を改正する政令(令和6年政令第12号)附則第2条第1項の規定が適用される場合におけるこれらの規定に規定する従前の公金事務に関しては、なお従来の例による。

(令和6年規則第33号)

この規則は、公布の日から施行し、改正後の様式第75号(その3)の規定は、令和6年4月1日から適用する。

(令和7年規則第9号)

この規則は、令和7年4月1日から施行する。

(令和7年規則第13号)

この規則は、公布の日から施行する。

(令和7年規則第27号)

この規則は、公布の日から施行する。

別表第1(第6条関係)

所属名

出納員

現金取扱員

充てる者

委任する事務

充てる者

委任する事務

総務課

課長

コピー代金並びに行政不服審査法(平成26年法律第68号)の規定による費用、東近江市情報公開条例(平成17年東近江市条例第10号)の規定による費用及び東近江市個人情報の保護に関する法律施行条例(令和4年東近江市条例第26号)の規定による費用の収納

出納員の指名した職員

当該出納員の事務のうち、現金の出納及び保管

市民税課

税及び証明手数料の収納

資産税課

税及び証明手数料の収納

納税課

税、受託徴収金及び証明手数料の収納

市民課

証明手数料及び交付手数料の収納

支所

副支所長

所管に属する収入金の収納

生活環境課

課長

霊園墓地使用料及び管理料の収納

保険料課

国民健康保険料、介護保険料及び後期高齢者医療保険料の収納

長寿福祉課

開示資料のコピー代金の収納

発達支援センター

館長

使用料及びコピー代金の収納

こども政策課

課長

児童扶養手当返納金及び児童手当返納金の収納

幼児課

保育料及び給食費の収納

農業水産課

土地利用計画図のコピー代金の収納

スポーツ課

学校体育施設開放事業の施設使用料の収納

歴史文化振興課

刊行物売払い収入金及びコピー代金の収納

埋蔵文化財センター

所長

刊行物売払い収入金及びコピー代金の収納

管理課

課長

道路台帳交付手数料、地籍調査成果交付手数料及びコピー代金の収納

住宅課

住宅使用料、駐車場使用料及び返済金の収納

都市計画課

屋外広告物許可手数料、公園使用料及び占用料、地図売払い収入金、東近江市開発許可制度の取扱い基準冊子及び東近江市開発行為に関する技術基準冊子売払い収入金並びにコピー代金の収納

建築指導課

台帳記載事項証明手数料、建築計画概要書等のコピー代金の収納

会計課

市の収入金の収納

支所

副支所長

所管に属する収入金の収納

認定こども園、幼稚園等

園長

保育料及び給食費の収納

五個荘近江商人屋敷公開施設

館長(会計年度任用職員の場合は、上席職員)

入館料の収納、使用料及び物品販売売上金の収納

西堀榮三郎記念探検の殿堂

館長(会計年度任用職員の場合は、上席職員)

入館料、各種教室の受講料・体験料、刊行物売払い収入金及びコピー代金の収納

能登川博物館

近江商人博物館

図書館

館長(会計年度任用職員の場合は、上席職員)

カード代金及びコピー代金の収納

学校給食センター

所長

給食費の収納

別表第2(第6条関係)

所属名

物品取扱員

充てる者

委任事項

会計課

管財課

職員

物品の出納及び保管

別表第3(第53条関係)

支出負担行為の整理区分表

区分

支出負担行為として整理する時期

支出負担行為の範囲

支出負担行為に必要な書類

1 報酬

支出決定のとき

支出しようとする額

支払内訳書

2 給料

支出決定のとき

支出しようとする額

給与支給明細書

3 職員手当等

支出決定のとき

支出しようとする額

支給明細書

4 共済費

支出決定のとき

支出しようとする額

明細書

納入通知書

5 災害補償費

支出決定のとき

補償を要する額

病院等の請求書

領収書

証明書

戸籍謄(抄)

死亡届書

6 恩給及び退職年金

支出決定のとき

支出しようとする額

支給明細書

7 報償費

支出決定のとき、又は契約を締結するとき

支出しようとする額契約しようとする額

支払内訳書

物件購入にあっては需用費に準ずる書類

8 旅費

支出決定のとき

支出しようとする額

出張命令簿

財務規則に規定する出張旅費請求書

9 交際費

支出決定のとき

支出しようとする額

 

10 需用費

請求のあったとき、又は契約を締結するとき

請求のあった額又は契約しようとする額

請求書

見積書

仕様書

契約書(案)

11 役務費

請求のあったとき、又は契約を締結するとき

請求のあった額又は契約しようとする額

請求書

見積書

仕様書

契約書(案)

12 委託料

請求のあったとき、又は契約を締結するとき

請求のあった額又は契約しようとする額

請求書又は納入通知書

見積書

仕様書

契約書(案)

13 使用料及び賃借料

請求のあったとき、又は契約を締結するとき

請求のあった額又は契約しようとする額

請求書

見積書

仕様書

契約書(案)

14 工事請負費

契約を締結するとき

契約しようとする額

見積書

仕様書

契約書(案)

15 原材料費

請求のあったとき、又は契約を締結するとき

請求のあった金額又は契約しようとする額

請求書

見積書

仕様書

契約書(案)

16 公有財産購入費

契約を締結するとき

契約しようとする額

見積書、仕様書

登記事項証明書

契約書(案)

17 備品購入費

請求のあったとき、又は契約を締結するとき

請求のあった金額又は契約しようとする額

請求書

見積書

仕様書

契約書(案)

18 負担金補助及び交付金

請求のあったとき、又は交付決定のとき

請求のあった金額又は交付しようとする金額

請求書、納入通知書又は負担金額の明らかになる書類交付申請書

交付決定書(案)

19 扶助費

請求のあったとき(支給決定のとき)又は契約を締結するとき

請求のあった金額(支給決定金額)又は契約しようとする額

請求書又は納入通知書

支給明細書

見積書

契約書(案)

20 貸付金

貸付決定のとき

貸付けを要する額

申請書、契約書(案)

21 補償、補填及び賠償金

支出決定のとき、又は契約を締結するとき

支出しようとする額又は契約しようとする額

納入通知書

和解調書、示談書又は判決書謄本

移転等の確認書契約書(案)

22 償還金利子及び割引料

償還決定のとき、又は支出決定のとき

償還を要する額

利息相当額

支出しようとする額

借入れに関する書類の写し償還方法及び金額を示す書類

23 投資及び出資金

投資又は出資を決定したとき

投資又は出資をしようとする額

出資依頼書又はそれに類する書類

24 積立金

積立て決定のとき

積み立てようとする額

 

25 寄附金

寄附を決定したとき

寄附しようとする額

申込書又はそれに類する書類

26 公課費

支出決定のとき

支出しようとする額

請求書又は納入通知書

27 繰出金

支出決定のとき

繰出しようとする額

理由、金額を示す書類

別表第4(第95条関係)

大分類

中分類

小分類

1 備品

1 庁用器具

A机(両袖) B机(片袖) C長机 D脇机 E椅子(肘付) F椅子 G椅子(パイプ) H棚類 I箱類 J室内装飾用具類 Kカウンターロッカー Lロッカー Mキャビネット N流し台 O黒板類 P電気器具 Q時計類 R応接セット Sテーブル類 T放送器具 U衝立類 Vその他机類 Wその他椅子類 Xその他器具

2 事業用器具

A事務用機器類 B計測表示機器類 C試験、研究検査機器類 D医療機器類 E写真、光学機器類 F農林水産機器類 G土木建築機械類 H印刷機械類 I厨房機器類 Jその他の機器類 K消防器具類 L車両類 M図書類(追録が可能なもの及び図書館の図書) N標本、美術品類 O厚生、体育用品類 P楽器類 Qその他工具、器具類 R印章類 S被服、寝具類(貸与品、支給品以外の被服類) T冷暖房器具類

3 教学用器具

A図書類 B作業用具類 C家事用具類 D標本類 E実験研究器械類 F雑器具類

4 学校管理備品

A公印 B机・台 C椅子 D保管庫 E展示広報等 F応接 G給食 H保健 I車両 J防災 K冷暖房器具 L事務用機器 M作業用具 Nその他の器具

5 教授用器具

A学校共用 B国語 C社会 D算数・数学 E理科 F生活 G音楽 H図工・美術 I技術・家庭 J保健体育 K道徳 L外国語 M特別活動 N総合的な学習 O特別支援教育 Pクラブ・部活動

2 消耗品

1 用紙

白紙類 複写、謄写紙類 封筒類 罫紙類

2 印紙

収入印紙 収入証紙 切手葉書類

3 文具

文具類 図書類(官報、新聞、雑誌、刊行物) 帳簿類

4 燃料

薪炭類 油類

5 その他の消耗品

掃除用具類 食器類 食糧品類 雑品類

3 生産品

1 生産品

農産物類 畜産物類 水産物類 林産物類 園芸産物類

2 製作品

製作加工物類

4 材料品

1 工事用材料

土木建築材料類 林業材料類 耕地材料類

2 検査用材料

土質検査材料類 肥料検査材料類 その他検査材料類

3 一般材料

衛生材料類 肥飼料類 荷造材料類 雑品類

5 動物

1 事業用動物

種雄畜種 雌畜 子畜 その他の事業用動物

2 その他動物

試験研究動物 教学用動物

備考

1 物品は、個々の品名によって整理しなければならない。

2 備品と消耗品との区分が困難な物品については、その購入時の予算科目に従って整理するものとする。

別表第5(第181条関係)

市長及び会計管理者等の出納その他会計事務のために用いる印章の寸法及び字体

1 市長

画像

寸法 方21ミリメートル

字体 てん書

2 会計管理者

画像

寸法 方21ミリメートル

字体 てん書

3 出納員

画像

寸法 直径25ミリメートル

字体 楷書

別表第6(第181条関係)

1 指定金融機関

(収納)

画像

寸法直径25ミリメートル

2 指定代理金融機関

画像

寸法直径25ミリメートル

3 収納代理金融機関(収納)

画像

寸法直径25ミリメートル

4 指定金融機関(支払)

画像

寸法直径25ミリメートル

様式目次

様式番号 項目

1 歳入予算見積書

2 歳出予算見積書

3 継続費見積書

4 継続費補正見積書

5 繰越明許費見積書

6 繰越明許費補正見積書

7 債務負担行為見積書

8 債務負担行為補正見積書

9 予算流用書

10 予備費充用書

11 弾力条項適用調書

12 繰越明許費繰越内訳書

13 繰越明許費・事故繰越繰越計算書

14 継続費繰越説明書

15 繰越明許費繰越説明書

16 調定決議書

17 納入通知書 1~2

18 手数料納入通知書

19 削除

20 収入事務委託契約書

21 削除

22 更正命令書

23 削除

24 不納欠損書

25 還付決議書

26 支出負担行為決議書

27 支出負担行為兼支出命令書

28 支出命令書 1~5

29 小切手

30 公金振替書

31 小切手振出済通知書

32 支払通知書・支払通知書兼領収書

33 削除

34 送金請求書

35 口座振替請求内訳書

36 支払通知書 1~2

37 精算書

38 支払証明書

39 振替命令書

40 削除

41 支出事務委託契約書

42 委託金清算書

43 戻入命令書

44 納入通知書(戻入)

45 削除

46 送金通知書亡失(汚損)届

47 隔地払支払未済金請求書

48 支払集計表

49 隔地払支払未済金処理報告書

50 小切手支払未済金報告書

51 削除

52 備品異動申請書

53 生産物調書

54 物品寄附調書

55 物品貸付調書

56 削除

57 削除

58 削除

59 削除

60 会計別収支現計表・収支現計表 1~2

61 収支金日(月)計表

62 預金残高証明書

63 削除

64 生産品受払簿

65 材料品受払簿

66 動物受払簿

67 資金前渡出納簿

68 収支日計総括表・日計報告書 1~2

69 削除

70 有価証券整理簿

71 生産品出納簿

72 材料品出納簿

73 動物出納簿

74 現金出納簿

75 契約書 1~9

76 工事完了届書 1~2

77 検査調書 1~2

78 入札書 1~3

79 落札決定通知書

80 有価証券受入調書

81 有価証券払出調書

82 保管証

83 検査員証

84 検査報告書

85 起債台帳

86 一時借入金整理簿

87 事務引継書

画像

画像

画像

画像

画像

画像

画像

画像

画像

画像

画像

画像

画像

画像

画像

画像

画像

画像画像

画像画像

画像

様式第19号 削除

画像

様式第21号 削除

画像

様式第23号 削除

画像

画像

画像

画像

画像

画像

画像

画像

画像

画像画像

画像

画像

画像

様式第33号 削除

画像画像

画像画像

画像

画像

画像

画像

画像

様式第40号 削除

画像

画像

画像

画像

様式第45号 削除

画像

画像

画像

画像

画像

様式第51号 削除

画像

画像

画像

画像

様式第56号 削除

様式第57号 削除

様式第58号 削除

様式第59号 削除

画像

画像

画像

画像

様式第63号 削除

画像

画像

画像

画像

画像

画像

様式第69号 削除

画像

画像

画像

画像

画像

画像画像画像画像画像画像画像画像画像画像画像画像画像画像画像画像画像画像画像画像画像画像画像画像画像画像画像画像画像画像画像画像画像画像画像画像画像画像画像画像画像画像画像画像画像画像画像画像画像画像画像画像画像画像画像画像画像画像画像画像画像画像画像画像画像画像画像画像画像

画像画像

画像画像

画像画像画像

画像

画像

画像

画像

画像

画像

画像

画像

画像

東近江市財務規則

平成17年2月11日 規則第53号

(令和7年7月7日施行)

体系情報
第6編 務/第1章
沿革情報
平成17年2月11日 規則第53号
平成17年4月1日 規則第206号
平成17年8月17日 規則第217号
平成17年11月1日 規則第226号
平成17年12月28日 規則第297号
平成18年3月31日 規則第27号
平成18年4月1日 規則第40号
平成18年6月30日 規則第61号
平成19年3月30日 規則第39号
平成19年10月1日 規則第72号
平成20年3月1日 規則第6号
平成20年4月1日 規則第33号
平成21年2月23日 規則第4号
平成21年4月1日 規則第24号
平成22年2月23日 規則第4号
平成22年3月31日 規則第18号
平成22年4月1日 規則第39号
平成22年9月20日 規則第54号
平成23年3月31日 規則第13号
平成23年4月1日 規則第21号
平成24年3月30日 規則第12号
平成24年4月1日 規則第43号
平成25年4月1日 規則第24号
平成27年1月5日 規則第1号
平成27年3月25日 規則第12号
平成27年4月1日 規則第32号
平成27年6月25日 規則第50号
平成28年3月24日 規則第7号
平成28年4月1日 規則第22号
平成28年4月1日 規則第36号
平成28年4月1日 規則第40号
平成28年6月1日 規則第49号
平成28年8月18日 規則第54号
平成29年1月25日 規則第1号
平成29年4月1日 規則第13号
平成29年4月1日 規則第20号
平成29年10月1日 規則第48号
平成30年4月1日 規則第24号
平成30年6月1日 規則第28号
平成31年3月27日 規則第7号
平成31年4月1日 規則第20号
令和元年7月1日 規則第5号
令和2年3月11日 規則第7号
令和2年3月23日 規則第9号
令和2年4月1日 規則第34号
令和2年4月1日 規則第43号
令和2年7月1日 規則第46号
令和2年9月30日 規則第56号
令和3年6月14日 規則第26号
令和3年10月1日 規則第39号
令和4年6月24日 規則第17号
令和5年3月14日 規則第13号
令和5年4月1日 規則第50号
令和5年7月1日 規則第47号
令和5年10月1日 規則第57号
令和6年4月1日 規則第29号
令和6年7月1日 規則第33号
令和7年3月31日 規則第9号
令和7年4月1日 規則第13号
令和7年7月7日 規則第27号